Trainer Advisor — интеграция с Google Calendar
September 30, 2025
Введение
Я закончил большой 5-месячный долгострой на 43 коммита по интеграции Google Calendar в Trainer Advisor.
В реализации этой фичи довольно много интересных, на мой взгляд, аспектов, каждый из которых заслуживает отдельного поста. Но сейчас их писать настроения нет, поэтому ограничусь микропостом с обзором реализации.
Кратко суть фичи:
- Теперь пользователи могут авторизовать TA в Google и выдать ему доступ к своим календарям;
- Выбрать, какие календари отображать в расписании;
- Создать приём на основе данных события календаря (дата, время, длительность, комментарий).
Далее на базе этой информации я планирую отправлять пользователям напоминания о заполнении журнала клиентов.
Фича оказалась достаточно жирной — она увеличила размер кодовой базы на 1941 (~10%) строку, доведя её до 18807 строк кода.
Похожий юзкейс уже реализован для ical-календарей.
Абстрактный ресурс
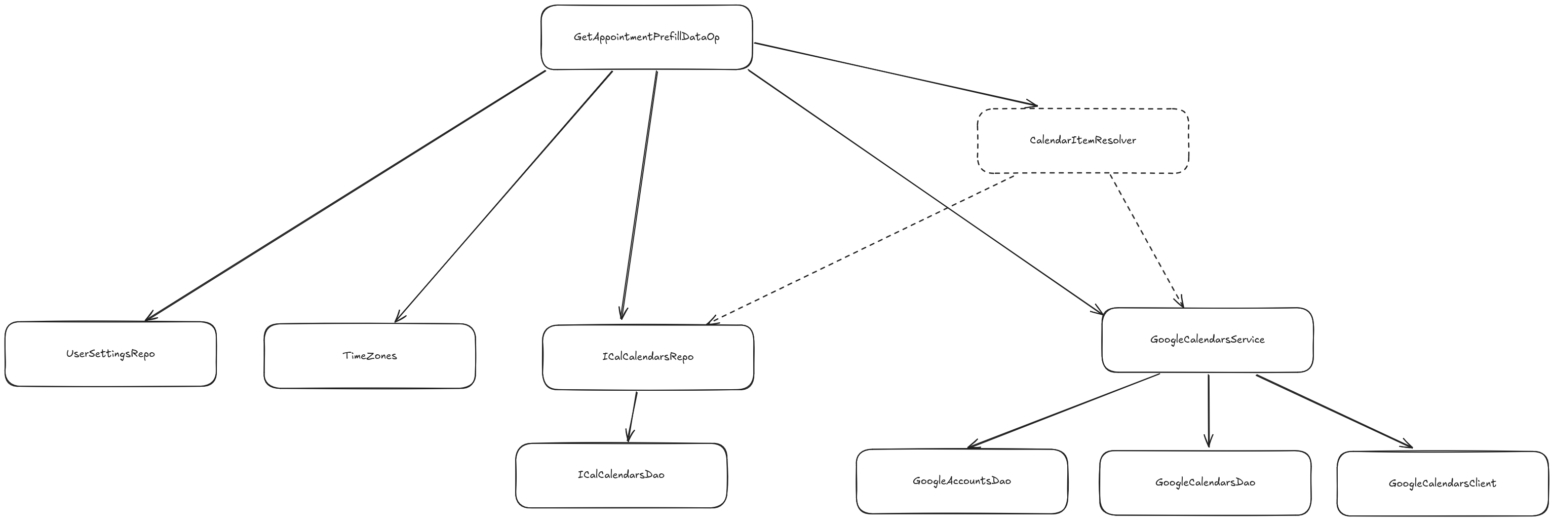
Для меня самым интересным в этой фиче было то, что для её реализации пришлось ввести некие штуки с рабочим названием «Абстрактный ресурс».
У меня в core появился пакет calendars с подпакетами api и gateways.
В api определены абстрактные типы и интерфейсы, описывающие календари — Calendar, CalendarItem и CalendarsService.
В gateways, по сути, живёт один метод — CalendarItemsResolver, который не вписывается в эргономичную архитектуру структуры компонентов.
Этот метод на вход получает URI CalendarItem, в котором зашит тип календаря. Далее он по типу определяет в каком компоненте надо искать событие календаря и ищет его.
И сейчас этот метод реализован как компонент в слое домена, который зависит от других компонентов в слое домена, что запрещено правилами эргономичной структуры компонентов.
Но вот буквально в процессе написания этого текста я понял, что на самом деле всё ок. Надо сделать этот класс доменной операцией, а не компонентом, и инжектить список компонентов календарей в операцию системы, которая использует CalendarItemsResolver. Это позволит ещё и CalendarsConf выкинуть.
И технически это вполне укладывается в эргономичную архитектуру структуры компонентов:

Но сейчас меня смущает пара моментов:
- Интерфейс CalendarsService не отражён на диаграмме;
- Как следствие, из диаграммы не очевидно, что ICalCalendarsService и GoogleCalendarsService реализуют одинаковую функциональность.
Не знаю пока что с этим делать и надо ли что-то делать.
MockServers
Раньше логика определения стабов в WireMock-е у меня была разбросана хаотично по всей кодовой базе тестов. См., например, ICalCalendarsBackgrounds.createICalCalendar.
В этой же фиче я всю работу с WireMock инкапсулировал в MockGoogleOAuthServer и MockGoogleCalendar. А инкапсуляция, как известно — это безусловное добро.
Кроме того, я придумал прикольный паттерн, который позволяет «красиво» описывать стабы в местах вызова:
mockGoogleOAuthServer
.OnGetUserInfo(accessToken)
.returnsUserInfo(googleEmail)Fixtures
В Проекте Р у меня была больная боль — там практически для всех тест-кейсов необходимо было собирать сложную фикстуру из десятков объектов разных типов, хитро между собой связанных.
И так как в том проекте ИДы генерировались в БД, заранее подготовить весь граф нужных объектов с нужными связями было невозможно. Надо было сначала генерировать первый слой объектов, вставлять их в БД, получать их ИДы, на основе этого генерировать второй слой объектов, снова вставлять их в БД и так далее. В результате в сетап фикстуры в Проекте Р у меня превратился дикое месиво, которое было очень сложно поддерживать.
Но по мотивам этого опыта у меня появилась идея структурированного подхода к сетапу фикстур. Эта идея требует, чтобы в качестве идентификаторов сущностей использовались UUID-ы. Благодаря этому можно сразу декларативно создать весь нужный граф объектов, а потом его в ставить в БД.
И далее для каждого сложно ресурса (задействованного в тест-кейсе) заводится пара классов XxxFixture и XxxFixturePreset. И для каждой операции также заводятся эти классы. При том фикстура операции включается в себя фикстуры ресурсов этой операции.
Классы XxxFixture — это просто объекты (точнее — записи) со списками объектов по типам и вспомогательными методами доступа.
У XxxFixturePreset есть один основной метод insertFixture(XxxFixture), который пробегается по объектам фикстуры и раскладывает их в нужном порядке по ресурсам через тестовые API. Делегируя, при необходимости, в ставку вложенных XxxFixture в соответствующие XxxFixturePreset
Также на XxxFixturePreset есть фабричные методы для сборки типовых графов объектов.
Классы фикстур получились довольно объёмными, поэтому не стану код приводить прямо в посте, а оставлю только ссылки:
И ещё покажу, как выглядит сетап фикстуры, которая включает:
- создание клиента;
- создание приёма;
- создание Google-акканута;
- создание календаря;
- сетап WireMock на возврат ошибки.
В код это выглядит так:
@DisplayName("Страница календаря")
class SchedulePageTest : QYogaAppIntegrationBaseTest() {
private val scheduleFixturePresets = getBean<ScheduleFixturePreset>()
private val googleCalendarsFixturePresets = getBean<GoogleCalendarsFixturePresets>()
@Test
fun `должна рендериться корректно, даже если у терапевта есть подключенный Google-календарь и запрос событий из него приводит к ошибке`() {
// Arrange
val fixture = ScheduleFixturePreset.withSingleAppointmentAndEnabledGoogleCalendar() // Здесь мы создаём все нужные сущности
val appointment = fixture.theAppointment()
val day = appointment.dateTime.toLocalDate()
scheduleFixturePresets.insertFixture(fixture) // А здесь всё вставляем и настраиваем WireMock
googleCalendarsFixturePresets.setFailureOnRequestForEvents(fixture.googleCalendarsFixture)
// Act
val document = theTherapist.appointments.getScheduleForDay(day)
// Assert
document shouldBePage CalendarPage
document.appointmentCards() shouldHaveSize 1
document.appointmentCards().single() shouldMatch appointment
document shouldHaveComponent SelectorOnlyComponent(CalendarPage.SYNC_ERROR_ICON_SELECTOR)
}
}Пример «простого» CRUD-приложения
Я в последнее время в канале несколько раз писал о «простых» CRUD-приложения — приложениях без сложной бизнес-логики или нефункциональных требований, но, тем не менее, которые назвать простыми не поворачивается язык.
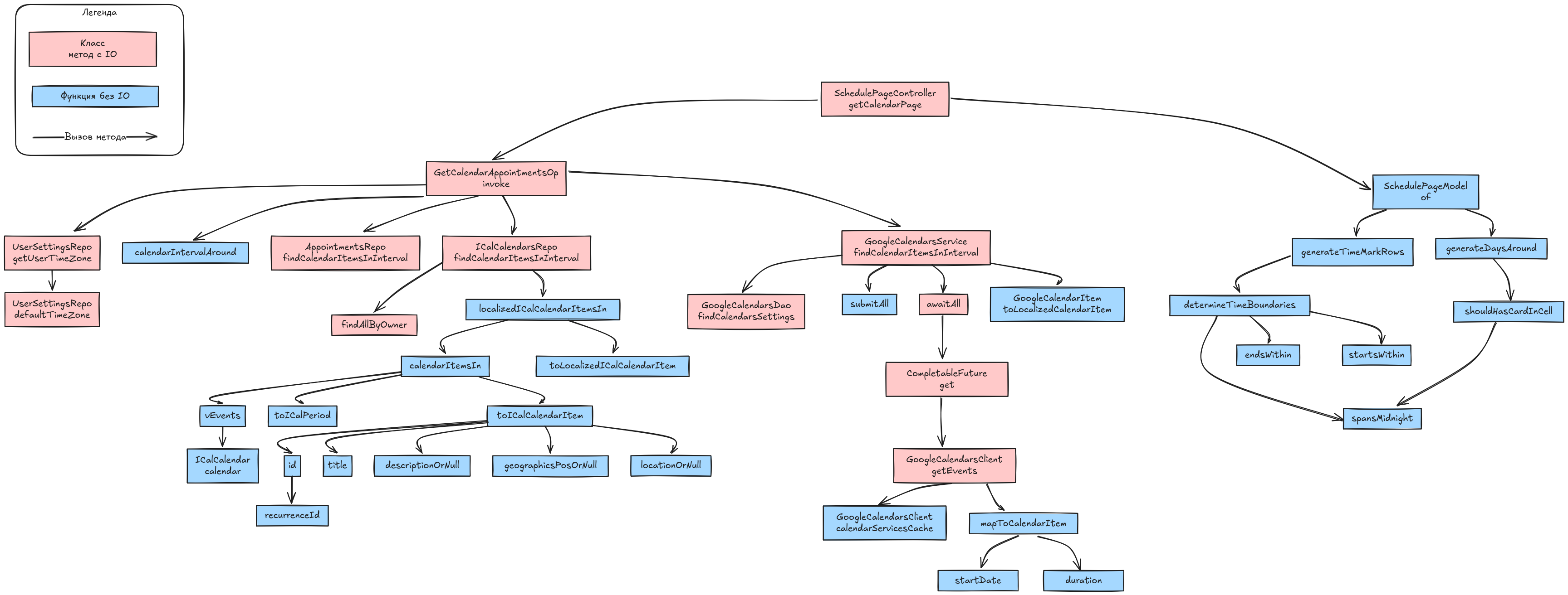
И вот у меня, наконец появился, хороший open source-ый пример — операция отображения страницы расписания терапевта.
По сути, она предельно простая — надо взять из трёх мест данные о проёмах и событиях и свести их в сетку календаря. Ну ещё если где-то что-то отвалилось — надо показать что есть, плюс метку, что была ошибка загрузки данных. Ну ещё из гугла надо тянуть данные по разным аккаунтам параллельно, потому что это долго.
А вот граф вызовов реализации этой «простой» операции выглядит так:

Сложность этой операции обусловлена не сложностью предметной области, бизнес-логики или высокими нефункциональными требованиями, а сложностью маппинга внешних структур данных на внутренние, обеспечением эффективности IO и обработкой ошибок. То есть сложностью реализации простых требований.
И хотя граф вызовов этой операции не выглядит простым, понять её, на мой взгляд, будет довольно просто благодаря тому, что:
- весь потенциальный IO перечислен в GetCalendarAppointmentsRs;
- 9 из 10 методов с IO имеют когнитивную сложность равную 0 или 1, а самая большая когнитивная сложность — 2;
- все функции имеют максимальную функциональную связанность (functional cohesion) по оценке этим методом.
Но накосячить в реализации этой операции можно довольно просто. Что я и сделал в первом реализации метода получения эвентов гугл календарей.
Рефакторинг findCalendarItemsInInterval (уровни абстракции/стратификация)
Первый подход к реализации загрузки событий календарей гугла (с распараллеливанием и обработкой ошибок) у меня вышел откровенно стрёмный. Благо хорошие тесты развязывают руки свободно рефакторить любой код, поэтому при финализации фичи я его существенно причесал:
| До | После |
|---|---|
| |
При том что размер «до» и «после» практически одинаковый, вариант «После» прочитать и понять существенно проще, на мой взгляд.
Однозначных критериев, по которым второй вариант лучше я найти/осознать/понять не могу, но интуитивно кажется, что это благодаря пресловутым уровням абстракции.
Во-первых, я инкапсулировал в слое доступа к данным логику выборки только включённых календарей и подгрузки для них данных аккаунтов.
Главное, на мой взгляд, чего я этим достиг — это «вывернул» (денормализовал? «уплостил»?) структуру данных с аккаунт → список календарей в список календарей → аккаунт.
Благодаря этому я превратил запуск (создание в итоге) задач из двух вложенных циклов (flatMap + map) в один проход (map) и убрал из него логику обработки пустых аккаунтов и выключенных календарей.
Ну и удаление гимнастики с подгрузкой аккаунтов к календарям и их джоином в памяти — также существенно снизило когнитивную нагрузку при чтении метода.
Во-вторых, я в целом убрал из метода (читай: «рабочей памяти» читателя) мотню про CompletableFuture, а всё, что касается распараллеливания обработки собрал в двух соседних строчка (submitAll+awaitAll).
В-третьих, я локализовал обработку (логгирование) ошибки получения эвентов календаря. Фик знает чем это хорошо. Но, имхо, явно лучше, чем было
Теоретически, из этого метода можно вообще убрать упоминание распараллеливания обработки как-то так:
val calendarEventsFetchResults: List<GoogleCalendarItemsFetchResult> = fetchItems(enabledGoogleCalendars) { cal ->
tryExecute {
googleCalendarsClient.getEvents(
googleAccount = cal.googleAccountRef.resolveOrThrow(),
interval = interval,
calendarId = cal.calendarId
)
}.onFailure {
log.warn("Failed to fetch events for account", it)
}
}
// или вообще так
val calendarEventsFetchResults = fetchItems(enabledGoogleCalendars)Но мне кажется, что параллельность — это важный аспект кода, который должен быть очевиден читателю, поэтому его лучше оставить явным на уровне этого метода.
Также, наверное, можно было бы ещё чутка повысить уровень абстракции в обработке результатов:
val items = calendarEventsFetchResults
.selectFetchedItems()
.map { it.toLocalizedCalendarItem(interval.zoneId) }
return SearchResult(
items = items,
hasErrors = calendarEventsFetchResults.hasErrors()
)
fun List<GoogleCalendarItemsFetchResult>.selectFetchedItems() =
this.mapNotNull { it.getOrNull() }
.flatten()
fun List<GoogleCalendarItemsFetchResult>.hasErrors() =
this.any { it.isFailure }Но, кажется, оно того не стоит.
SourceItem → URI
Тут надо начать издалека. К своему стыду, должен признаться, что я только недавно до конца (чуть лучше?) осознал что такое URI. И помогли мне в этом пара задачек в Проекте Э.
В первой задачке мне надо было вернуть Андроид-фронту вьюшку сущности с картинкой. И так как для Андроида надо обеспечивать обратную совместимость, я решил, что разумнее будет URL картинки формировать сразу на бэке — тогда я этот эндпоит смогу спокойно менять, не ломая обратную совместимость.
И тут сто́ит напомнить, что для вьюшек я делаю маппинг на уровне персистанса — специализированным запросом выбираю нужные данные, а потом силами Spring Data JDBC или RowMapper превращаю строки в объекты ДТОшек, которые улетают прямиком клиенту.
И с такой схемой не очень понятно, как формировать URL. Можно, конечно, его формирование засунуть прямо в SQL, но это даже для меня как-то дурно пахнет.
Делать под это два класса, которые различаются только типом одного из параметров (UUID и URL) мне тоже не хотелось.
В общем, я довольно долго втыкал на эту проблему.
И не помню уже как, но в какой-то момент до меня дошло, что строка "7a3f1b2c-4d5e-4f7a-9c1b-2d3e4f5a6b7c" (как и "242353") — это валидный URI.
Тогда я сделал такой хитрый хак:
- тип поля imageUri во вьюшке сделал сразу URI;
- В SQL-е просто возвращал UUID и мапил его на URI;
- В контроллере мапил это поле дописывая в URI базу и превращая его де-факто в URL.
Решение неоднозначное, конечно, но на мой взгляд это наименьшее из зол.
Затем разбираясь с диплинками в пушах, я осознал, что кастомные схемы — это не какая-то маргинальная дичь, а вполне себе способ задавать скоуп идентификатора.
И вот вооружившись этими историями можно возвращаться к Trainer Advisor.
Там у меня есть фича создания приёма на основе события календаря («черновика»). Соответственно, в метод получения предзаполненной формы создания приёма надо передать как-то ид эвента, данными которого надо предзаполнить форму. Который должен, во-первых, содержать в себе тип календаря (ical или google), и, во-вторых, специфичные для типа составные части ида.
Изначально я это сделал через кастомный класс:
data class SourceItem(
val type: String,
val id: String
) {
constructor(eventId: CalendarItemId) : this(eventId.type.name, eventId.toQueryParamStr())
}Но это:
- лишний тип;
- гимнастика с кастомным рендерингом идов в строки, которые можно передавать в параметрах запроса;
- гимнастика с кастомных парсингом строк из параметра запроса в SourceItem;
- по несчастливой случайности — разный формат строк для ical ("rid=$rid,uid=$uid")и google ("$cid,$eid")
Посмотрев на это, я решил заменить SourceItem на URI.
И хотя по статистике коммита (+130/-82 строк) кода стало больше, решение на базе URI мне всё равно кажется более «production grade», чем на базе SourceItem.
Как добыть OAuth2AuthorizedClient без того, чтобы перетереть Authorization в SecurityContext
Авторизация в гугле была задачей, которая превратила эту фичу в долгострой.
Дело в том, что в мой примитивный белковый мозг Spring Security и OAuth даже по отдельности не помещаются. А когда я пробовал затолкать их одновременно, то примерно через два-три часа попыток у меня из левой ноздри начинала течь кровь, из правого уголка рта — течь слюнка, а взор устремлялся в стену и замирал там на два часа, то перезагрузки моего примитивного белкового мозга.
В общем, я предпринял две или три отчаянные и безуспешные попытки авторизоваться в гугле самостоятельно. И этот провал заставил меня отложить фичу в долгий ящик.
А потом я решил попробовать сделать это с гопатычем. И у него получилось!
Поэтому ответ на вопрос из заголовка — я хз. Но у меня есть рабочий код, на который можно ориентироваться:
- зависимость;
- конфигурация клиента и провайдера;
- конфигурация SecurityFilterChain;
- обработчик колбэка (там же есть коммент с описания флоу авторизации).
И этот код мало того, что рабочий — он ещё и тестами покрыт.
Тестирование интеграции с Google OAuth и Google Calendars
Тут я должен сделать каминг-аут — я не всегда пишу тесты первыми.
И авторизацию в гугле я писал без тестов, потому что не понимал, как она должна работать и как её тестировать.
Но после того как она задышала и у меня появилось хотя бы общее представление работы, стало очевидно, что вот как раз эту дуру ни в коем случае нельзя оставлять без тестов. Потому что если она сломается, чинить её будет ну прям очень больно.
И тут я тоже буксанул. После того как у меня авторизация задышала в UI, логика её работы для меня всё равно оставалась чёрным ящиком.
Аналогично с гугловым SDK — с ним снаружи в целом всё было понятно, но как он работает внутри — хз. И, как следствие, мне казалось, что писать под него wiremock-стабы будет сложно, и я даже в серьёз подумал замокать его.
Из-за этой неопределённости подходить к этой задаче было банально страшно.
Тем не менее усилием воли я начал писать тесты, и на деле всё оказалось достаточно просто. Опять же не без помощи гопатыча — wiremock-стабы гуглового АПИ он писал на ура.
Более того, в процессе написания тестов на авторизацию, я даже на какое-то мгновение смог понять как она работает, и тут же записал это в комменте к GoogleCallbackController.
Кода тестов, особенно со всеми хелперами, довольно дофига поэтому прям тут его приводить не буду и вместо этого оставлю ссылки:
- GoogleAuthorizationIntegrationTest;
- GoogleCalendarsServiceTest;
- GetGoogleCalendarsSettingsEndpointTest;
- SetCalendarShouldBeShownTest
- Тест "Страница календаря должна рендериться корректно, даже если у терапевта есть подключенный Google-календарь и запрос событий из него приводит к ошибке"
- CreateAppointmentPageTest.createAppointmentWithGoogleEventId;
- SchedulePageControllerTest;
Верификация приложения в Google
Под самый конец разработки я выяснил очень неприятную вещь.
Если приложение запрашивает «чувствительные» скоупы (а чтение календарей к ним относится), то оно должно пройти верификацию.
Без верификации в целом тоже будет работать, но в этом случае рефреш токен будет протухать через 7 дней и обновить его программно никак нельзя — надо чтобы пользователь заново прошёл авторизацию в гугле.
И так как у меня был план в фоне доставать эвенты и слать по ним напоминания, для меня это оказалось проблемой.
Поэтому я решил попробовать пройти верификацию.
И этот процесс оказался семью кругами ада, которые я не осилил.
Что вам сто́ит знать про верификацию в гугле:
- Сейчас не могу это найти, но точно помню, что они где-то писали, что процесс верификации занимает 4–6недель. Недель, Карл! Это месяц-полтора;
- У вас должна быть политика конфиденциальности;
- И ссылка на неё должна быть на главной странице;
- А ещё вам надо написать обоснование зачем вам эти скоупы.
- И не однострочник какой-то, а развёрнутое, на 1000 символов. Ну и лучше на английском, конечно;
- А ещё вам надо записать видос с демонстрацией процесса авторизации в вашем приложении и как вы используете полученные данные.
- И видос должен быть с «озвучкой». Лучше на английском, конечно же.
Вот собственно на этом пункте я и сломался пока:

Вернусь к этому аду, если фича окажется востребованной и пользователи начнут жаловаться, что их заманало авторизоваться в гугле.
Фух, «микропост» оказался на 25 минут чтения по оценке Фаерфокса. Страшно представить, сколько бы получилось текста, если бы я все пункты расписывал подробно.